公司新闻/正文
756 人阅读发布时间:2022-06-01 16:41
新发传染病(emerging infectious diseases,EID)至少占所有人类病原体的 15%,比如流感病毒、埃博拉病毒、寨卡病毒、冠状病毒(SARS/SARS-CoV-2)等,对公共卫生构成重大负担[1]。新冠病毒具备极强的感染能力,传播能力和突变能力,对其如何进行有效地预防和控制以及治疗成为全球面临的问题。

疫苗接种是应对传染病最成功的预防和控制的方式,然而疫苗的开发过程往往是漫长的,也是昂贵的[2][3]。这就要求科学家们需要以极快的速度通过更新颖的方法来开发新的疫苗,来应对传染病的爆发。
目前,针对新冠病毒已经开发了如灭活疫苗、重组蛋白疫苗、腺病毒疫苗、mRNA疫苗等多种安全有效的疫苗。但仍然有许多挑战需要克服,如下图所示:

以上这些挑战和面临的问题在疫苗的研发生产的不同环节均有所体现:
- 病原体的发现和表征
- 患者的免疫反应特征
- 疫苗的功能和有效性评估
- 生产过程定量及质控分析

赛多利斯生物分析产品 Octet®、Incucyte®和iQue®蛋白质和细胞分析平台为更快的疫苗发现、表征和开发提供创新的高通量和自动化解决方案,可轻松应对以上诸多挑战,极大地简化了工作流程,加快了研发进度。

下面陈老湿就通过几个国内外研究案例详细介绍高通量生物分析技术在疫苗设计开发过程中的应用。
亮点应用
病原体的发现和表征
2020年1月10日,中国疾病预防控制中心发布了SARS-CoV-2基因组的初始序列[4],并在2020 年 1 月 29日和2 月 3 日在线发布了完整的病毒基因组序列[5]。基于其与SARS病毒的相似性,新冠病毒的棘突蛋白(S蛋白)成为研究的热点和突破口之一。复旦大学的应天雷等人最早通过亲和力实验证明了SARS-CoV-2 S蛋白的RBD结构域可与人的ACE2受体结合[6],亲和力与报道的SARS的S-RBD和ACE2的亲和力接近[7]。

华盛顿大学的David Veesler等人通过结构学分析来研究 S 蛋白的特性。SARS-CoV-2 S蛋白三聚体具有两种结构:50%三聚体的三个S蛋白都处于闭合位置,而50%的三聚体的一个 S 蛋白处于开放位置,另外两个S 蛋白处于闭合位置。这些结构细节可以帮助科学家设计阻止病毒S蛋白与宿主细胞ACE2 受体结合的抑制剂。此外,Octet®检测显示,SARS-CoV-2和SARS-CoV的S蛋白与 ACE2 具有相似的亲和力和结合速率,但是SARS-CoV-2的解离速率更慢[8]。

随后越来越多的实验室和数据证明,SARS-CoV-2 S蛋白直接识别并与易感细胞的ACE2 结合,是病毒感染的关键步骤。阐明 SARS-CoV-2 S蛋白及其受体结合域 ( RBD ) 上的免疫原性特征,就会为有效的疫苗和抗体疗法的开发奠定基础。
患者的免疫反应特征
纽约大学的Hattori等人开发了一种不结合 ACE2 的S-RBD突变体(RBD-T),用于表征94位COVID-19患者血清中的抗 RBD 抗体[9]。他们使用iQue®高通量流式细胞仪进行了基于细胞和微球的结合分析。噬菌体展示库中结合S蛋白的大多数克隆 ( 89% )不能结合RBD(如A4-2)。部分针对RBD的抗体可以识别RBD和RBD-T,对S蛋白的识别较弱 (如B3-4 )。只有 12%的结合S蛋白和 RBD的抗体可以识别 ACE2 相互作用位点( 如C3-3)。

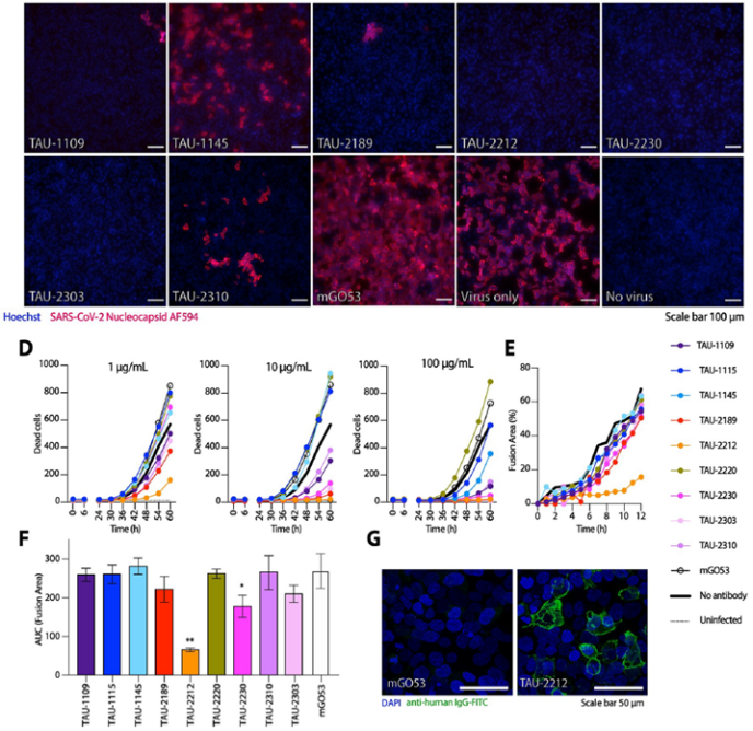
这说明与 ACE2 相互作用的 RBD 表面的免疫原性低于 S 蛋白和RBD的其他区域,预示着选择完整的S蛋白三聚体作为疫苗的免疫原也许更合适。那么进一步分析S 蛋白三聚体的开放或封闭位置的免疫原特性就是必要的。特拉维夫大学的Mor 等人分析了重度和轻度COVID-19患者血液中抗体反应的细胞、分子和功能特征[10] 。他们使用 Incucyte® S3活细胞分析系统监测 SARS-CoV-2 感染诱导的细胞死亡和细胞间融合,以及分离的SARS-CoV-2中和抗体的效果。结果表明,与恢复期患者相比,重症新冠肺炎患者表现出高滴度的抗RBD的中和抗体水平以及更高的B细胞扩增能力。

如上图所示,在活细胞试验中,红色荧光信号越弱,代表抗体对病毒的中和抑制作用越强。与对照抗体G053 相比,分离的22个抗体中有6个能有效中和活病毒并防止合胞体的形成。病毒诱导的细胞毒性随时间延长而增加,加入1,10和100ug/mL的抗体后连续监测60h,TAU-2212 和 TAU-2230等抗体可以显著地降低细胞的死亡,展示了它们的病毒中和能力。
疫苗的功能和有效性评估
mRNA疫苗作为新型疫苗类型,以其设计简便,构建快速,通用性强、易扩大生产等优点备受关注。它很适合用于应对大范围的新发传染病的控制。但是,从体外核酸到体内表达出抗原蛋白,如何有效地评价其功能?

辉瑞&BioNtech的mRNA疫苗(BNT162b2)在其递交给欧洲药物管理局(EMA)的评估报告[11]中提到,利用Octet®分子互作仪(生物层干涉技术原理)来测定mRNA表达产物的结合活性。通过生物传感器分别固化ACE2和抗体,与293T细胞中表达的不同浓度的S蛋白(疫苗表达产物)进行亲和力测定。两者的亲和力均在nM级别,符合正常S蛋白与受体及中和抗体的结合能力,并以此作为疫苗功能确认的指标之一。
除了mRNA疫苗,灭活疫苗是更安全的传统疫苗,那么目前灭活疫苗打2针,打3针有什么区别呢?
中科院生物物理所等单位联合发文[12],发现接种第3针灭活疫苗有更好的新冠病毒突变体的广谱中和活性,可快速引发B细胞记忆能力和更持久的体液应答,增强免疫反应。他们将构建的171株抗体在RBD上的结合位点进行表位分析,分为I-VI组。通过Octet®亲和力检测发现,识别IV,V,VI部位的抗体对突变敏感度较低。

并且,打过第3针后的抗体亲和力水平总体高于2剂疫苗(3剂苗KD < 1 nM,2剂苗2.31 nM≤ KD≤ 7.75 nM)。3剂苗对突变体的中和能力之所以更强,可能是因为第3针引发针对IV-VI部位的抗体比率的增加。

生产过程定量和质控分析
重组蛋白疫苗和病毒载体疫苗的本质就是抗原蛋白和病毒颗粒。在生产过程中对其不同阶段进行浓度分析和监测就是必需的工作之一。目前Octet®以其独特的定量优势,在流感,HPV疫苗等工艺过程控制以及成品的快速质控中开始成为高效的工具之一。

将疫苗的抗体固化在传感器上检测疫苗浓度,整个实验在10分钟内完成。线性范围在0.1~1000ug/mL,覆盖疫苗生产过程中的浓度范围,且样品不需要稀释[13]。

某疫苗企业用Octet®(蓝色)和ELISA(红色)检测发酵上清中某型HPV疫苗。两者的结果非常接近,但是Octet®速度更快,已逐步替代ELISA用于HPV疫苗的生产过程控制。
Novavax公司的新冠重组蛋白疫苗Nuvaxovid已在欧盟开始使用,也是欧盟批准的第五个新冠疫苗。Novavax公司的新冠重组蛋白疫苗Nuvaxovid已在欧盟开始使用,也是欧盟批准的第五个新冠疫苗。Nuvaxovid(NVX CoV2373)是一种纳米颗粒疫苗,由融合前的SARS-CoV-2 S蛋白三聚体和Matrix-M1佐剂组成。根据III期临床结果,在人体内可产生极高的抗体滴度。该疫苗的亲和力质控由Octet®完成,作为质量表征属性的生物学活性指标[14]。

S1/S2亚基剪切位点682-RRAR-685突变到682-QQAQ-685,以及位于CH的986/987位氨基酸残基突变成了脯氨酸。突变后解离更慢,亲和力明显增强。

新冠病毒仍然在不断突变和演化过程中,应对奥密克戎株的新冠疫苗也已经开始进入临床试验阶段。无论是现在还是将来,针对新发传染病的病原体研究和相关疫苗及药物的开发,仍然是持续不变的课题。如何在不同步骤和阶段进行快速高效的研究,缩短整个开发周期,这就显得非常重要。赛多利斯生物分析部门提供的高通量分析设备可以分别在蛋白和细胞水平对多个时间点的小样本量的众多变量进行实时监测,既保证速度和效率,又可以节约时间和成本。除了以上案例,对于新型、有效的疗法和疫苗的开发,还具备更广泛的应用(如下表所示)。

Download
赛多利斯与Wiley杂志联合编辑出版《疫苗发现与开发:COVID-19的启示》,汇总了各类疫苗开发及生产的流程及面临的关键挑战,以及赛多利斯解决方案如何为疫苗发现、表征和开发提供创新的高通量和自动化解决方案。

扫二维码 获取全文

-参考文献-
McArthur D . Emerging Infectious Diseases. Nurs Clin North Am.2019 ; 54 ( 2 ) : 297-311. doi:10.1016/j.cnur.2019.02.006.
Sautto G, Kirchenbaum G, Diotti R, Criscuolo E, Ferrara F. Next Generation Vaccines for Infectious Diseases. J Immunol Res.2019;2019:1-2. doi:10.1155/2019/5890962.
Zhang C, Maruggi G, Shan H, Li J. Advances in mRNA Vaccines for Infectious Diseases. Front. Immunol.2019;10. doi:10.3389/fimmu.2019.00594.
Lu R, Zhao X, Li J, et al. Genomic characterisation and epidemiology of 2019 novel coronavirus: implications for virus origins and receptor binding. Lancet. 2020;395(10224):565-574.
Wu F, Zhao S, Yu B, et al. A new coronavirus associated with human respiratory disease in China. Nature. 2020;579(7798):265-269.
Potent binding of 2019 novel coronavirus 1 spike protein by a SARS coronavirus-specific human monoclonal antibody. Emerging Microbes & Infections 2020, VOL. 9.https://doi.org/10.1080/22221751.2020.1729069.
Walls AC, Xiong X, Park Y-J, et al. Unexpected receptor functional mimicry elucidates activation of coronavirus fusion. Cell. 2019;176(5):1026-1039. e15.
Walls AC, Park YJ, Tortorici MA, et al. Structure,function, and antigenicity of the SARS-CoV-2 Spike glycoprotein. Cell. 2020;181(2):281-292 e286.
Hattori T, Koide A, Noval MG, et al. The ACE2-binding interface of SARS-CoV-2 Spike inherentlydeflects immune recognition. J Mol Biol.2021;433(3):166748.
Mor M, Werbner M, Alter J, et al. Multi-clonal SARS-CoV-2 neutralization by antibodies isolated from severe COVID-19 convalescent donors. PloS Pathog. 2021;17(2):e1009165.
Procedure No. EMEA/H/C/005735/0000.
Kang W, Yunlong C, Yunjiao Z, Jiajing W,et al. A third dose of inactivated vaccine augments the potency, breadth, and duration of anamnestic responses against SARS-CoV-2. MedRxiv 2021.09.02.21261735; doi: https://doi.org/10.1101/2021.09.02.21261735
Universal label-free In-process Quantification of Influenza Virus-like particles[J]. Biotechnology Journal, 2017:1700031.
Procedure No. EMEA/H/C/005808/0000.